1.研究背景
異質細胞群體中的細胞多樣性能夠對細胞存活和增殖、對藥物療法和干預作出的反應以及很多其他的生物過程產生深刻影響。高通量單細胞轉錄組測序可用來研究黑色素瘤組織多樣性的復雜細胞微環境。
2.方法流程
? 通過流式分選了來自于 19 個患者的 4,645 細胞進行單細胞轉錄組測序;每個細胞 15 萬Reads 數。? 熒光免疫組化分析。
3.研究結果
? 單細胞轉錄譜區分惡性細胞和非惡性細胞的狀態
通過 CNV 分析確定為惡性的細胞,然后根據其基因表達情況進行了 TSNE 降維分析,惡性細胞分為 6 個亞型,表明了腫瘤的異質性。而非惡性細胞則相反,主要是通過細胞類型進行了區分,比如 T 細胞、 B 細胞、巨噬細胞、內皮細胞、癌相關成纖維細胞( CAFs)和 NK 細胞(圖1)。

圖1 惡性細胞和非惡性細胞分群結果
? 惡性細胞的分析揭示了細胞周期的異質性
使用 G1 或 S/M 期的標志性基因來分析惡性細胞的不同亞群(圖 2),該分析揭示了在腫瘤組織中,循環的細胞所占的比例平均為 13.5%;也區分低循環狀態的細胞和高循環狀態的細胞,比如 Mel79 處于低循環、而 Mel78 則處于高循環狀態的腫瘤。 KDM5B 基因的表達與非循環狀態的腫瘤有高度相關性,它在小鼠模型中編碼 H3K4 組蛋白去甲基酶,這個酶與低循環相關,同時也有類似于黑色素瘤干細胞的耐藥性的特征。

圖2細胞所處循環狀態展示圖
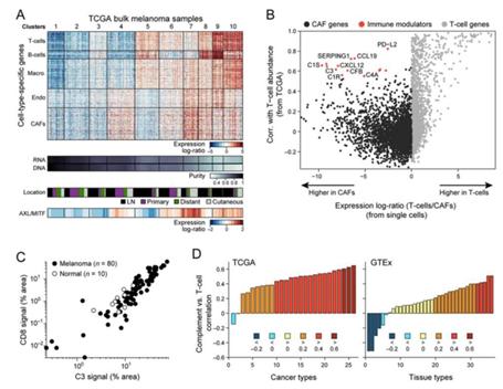
? 非惡性細胞以及他們在黑色素瘤微環境中的相互作用
各種各樣的非惡性細胞組成了腫瘤的微環境,微環境的組成對腫瘤的發要影響。通過單細胞測序的數據區分了微環境中不同細胞的類型(圖 3),包括T細胞、B 細胞、巨噬細胞、內皮細胞和腫瘤相關的成纖維細胞( CAFs),并通過特征標簽揭示了這些細胞在微環境中的相對豐富程度。

圖3 大量黑色素瘤細胞之間的數據拆分解揭示了細胞與細胞間的相互作用
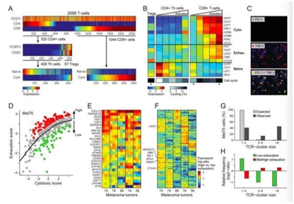
? 腫瘤浸潤性 T 淋巴細胞的多樣性及其功能狀態
腫瘤浸潤淋巴細胞( TILs),尤其是 CD8 + T 細胞是免疫監視的主要決定因素。單細胞測序分析來推斷各種類型 T 細胞的功能,從而有助于研究對免疫檢查抑制劑的腫瘤反應和抵抗(圖 4):通過特征性標記定義了 T 細胞的主要亞群,比如 CD4+,Tregs, CD8+等(圖 3A)。然后通過耗竭基因分析了細胞的耗竭狀態,并通過免疫組化驗證(圖 4B 和 4C)。最后分析了細胞毒 T 細胞中耗竭 T 細胞的特征表達狀態,以及高耗竭和低耗竭細胞的基因表達情況(圖 4D、 E、 F),并進行了 TCR 分析(圖 4G 和 H)。

圖 4 T 細胞耗竭特征基因的激活依賴和非激活依賴變異
通過對黑色素瘤開展的大規模單細胞轉錄組測序,系統研究了腫瘤內的不同細胞亞群的組成、細胞亞群的功能以及腫瘤的微環境,為精準免疫治療提供了參考。