1.1什么是單細胞測序
單細胞全轉錄組測序技術是在單細胞水平對全轉錄組進行擴增與測序的一項新技術。通過對單個細胞的mRNA進行逆轉錄和PCR擴增,使用高通量測序手段,對單細胞中mRNA進行基因表達定量、功能富集、代謝通路分析等分析,從而解決早期胚胎發育、干細胞、癌癥、免疫等領域中存在的起始樣本量較低或細胞異質性的問題,并展開研究。
1.2產品功能
單細胞轉錄組測序技術主要用于在全基因組范圍內挖掘基因調控網絡,尤其適用于存在高度異質性的干細胞、腫瘤細胞及胚胎發育早期的細胞群體。單細胞轉錄組分析有助于深入理解細胞分化、細胞重編程及轉分化等過程及相關的基因調控網絡。
1.3技術優勢
近年來,已有多種單細胞測序技術及平臺應用而生,10x Genomics憑借其高細胞通量、短項目周期及低成本脫穎而出。
1 超短建庫時間 從細胞懸液到cDNA文庫僅需1天
2 高細胞通量,可一次捕獲數萬個細胞;
3 高捕獲效率 單細胞捕獲效率高達65%;
4 單個細胞
5 價格優惠 相較于其他單細胞平臺,價格大幅優惠。
1.4實驗簡介
1.4.1實驗原理
基于10×Genomics平臺,通過快速高效的單細胞標記、測序和分析,獲得單細胞水平的數字化基因表達譜,可對復雜細胞群體進行深入細致分析,繪制單細胞表達圖譜。 應用:這一技術可廣泛應用于癌癥,免疫,干細胞,胚胎分化發育,神經分化發育等研究,為疾病或遺傳發育等研究等提供了的良好機遇。
1.4.2 實驗流程

獲得樣品后,首先組織樣品要經過研磨處理,將組織塊處理成單個細胞。其余樣本收集分裝,直接送測序。
1.5 項目執行時間
從樣品的檢測合格開始,到建庫測序及數據分析出報告,大約需要30天:
從實驗啟動到送測序完成需要1個工作日,如果樣品需要進行組織完整性鑒定,則額外需要3個工作日,共計4個工作日。前期質檢結果我們會在第四個工作日之前以書面的形式通知銷售和科研助理。
二、樣本準備
2.1 樣本要求
2.1.1 DNA
a. 片段>100kb(至少大于50k),總量>2.5μg
b. 客戶樣品、樣品完整信息單
c. 送樣前一天通知實驗人員,準備時間進行細胞處理
2.1.2組織樣本
a. 新鮮的組織 ,0.5g 以上
b. 客戶樣品、樣品完整信息單
c. 送樣前一天通知實驗人員,準備時間進行細胞處理
2.1.3血液樣本
a. 全血>400μl以上
b. 客戶樣品、樣品完整信息單
c. 送樣前一天通知實驗人員,準備時間進行細胞處理
2.1.4單細胞樣本
a. 總量> 6×10^5 個,細胞直徑< 30μm
b. 客戶樣品、樣品完整信息單
c. 送樣前一天通知實驗人員,準備時間進行細胞處理
三、樣本運輸
3.1樣品包裝:所有的容器應當用parafilm進行封口

3.2 樣本標識
在容器表面寫清樣品名稱,且與信息單上一致。不建議用油性筆直接在管壁或管蓋上寫樣品名稱等信息,將樣品名稱等 各種信息寫在標簽紙上,貼在管壁,外面再用透明膠帶纏繞一圈(防止標簽紙沒有粘牢脫落,導致 樣品無法應用)。
3.3 樣本運輸條件
1、運輸過程中需要添加的干冰和冰袋的量與季節、運輸時間長短、泡沫盒的 薄厚有關(為更有利于保溫,盡量選用大塊的干冰,建議將樣品用透明膠固定于冰袋上,防止干冰揮發導致樣品降解)。
2、所有樣品盡量保證48小時內運達。
3、銷售請于寄送前告知實驗室人員和科研助理,所有樣品不支持到付。
四、應用案例
案例1 10x單細胞轉錄組測序應用于小鼠腸道干細胞以研究不同群體間的關系
Yan K S, Gevaert O, Zheng G, et al. Intestinal Enteroendocrine Lineage Cells Possess Homeostatic and Injury-Inducible Stem Cell Activity. (Cell Stem Cell ,IF:23.393,2017)
腸道具有明顯的再生潛力,腸道干細胞(ISCs)位于增生性隱窩,可產生祖系細胞,這些祖細胞具有多譜系細胞分化、維持穩態及創傷性再生的能力。作者對小鼠ISC群體進行10x單細胞轉錄組測序以研究不同群體間的關系。結果顯示 multiple cycling ISC群體的轉錄組與 Lgr5+ISCs非常相似,但是Bmi1-GFP+細胞是不同的,含有豐富的內分泌(EE)標記,包括 Prox1。在體外Prox1-GFP+細胞會一直保持克隆生長,在體內譜系追蹤結果顯示Prox1+細胞在穩態維持和受到輻射損傷后會保持長期的克隆。細胞聚類分析將Prox1-GFP+細胞分成兩個亞群,一個與成熟內分泌細胞(EE)類似,另一個的內分泌基因表達水平較低但是卻與tuft細胞標記基因(Lgr5、Ascl2)共表達。本研究數據顯示內分泌譜系細胞,包括成熟內分泌細胞,具有腸道干細胞活性。

案例2 10x單細胞轉錄組測序鑒定18787個人類誘導多能干細胞的不同起始亞群
Single-Cell Transcriptome Sequencing Of 18,787 Human Induced Pluripotent Stem Cells Identifies Differentially Primed Subpopulations.(bioRxiv, 2017)
對于多功能細胞,轉錄表達譜是發現調控未分化狀態關鍵基因和基因網絡的中心。但是,對多能性細胞培養中體現出的細胞態異質性并沒有轉錄水平上的描述。由于細胞間基因表達具有高度異質性,單細胞RNA測序(scRNA-seq)可以用來加深我們對個體多能細胞功能的理解。本文作者通過10x 單細胞轉錄組測序研究了18787個人WTC CRISPRi 人誘導多能干細胞。根據多能態,將人群分為四個亞群:靜止(48.3%),增殖(47.8%),分化早期(2%),分化晚期(1.1%)。研究人員確定了為每個亞群定義的新基因和其通路,并且開發了一個多基因預測模型對單細胞進行亞群分類。該研究為擴展對多能細胞復雜性的理解提供了一個基準單細胞數據集。

案例3
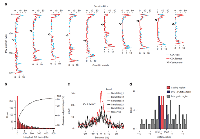
Dissecting meiotic recombination based on tetrad analysis by single-microspore sequencing in maize. (Nature Communications, 2015)
遺傳重組是物種進化的重要動力,而且作物遺傳改良中扮演重要的角色。四分體是一次細胞減數分裂后的直接產物,是遺傳重組分析的理想材料。分離四分體的四個小孢子機芯單細胞基因型分析是研究遺傳重組機制的方案。嚴建兵教授課題組分離了玉米四分體的四個小孢子,并進行單細胞測序分析。通過重組分析顯示,基因區比基因間隔區更容易發生重組,而且在基因的5’和3’調控區重組發生更為常見。作者證明了植物中存在較強的重組負干涉和復雜的染色單體干涉以及環境因素能夠顯著影響重組頻率等重要的遺傳學現象。本研究對玉米重組規律有了新認識,為作物遺傳育種提供了有價值的信息。

上一篇:單細胞懸液制備——實驗樣本